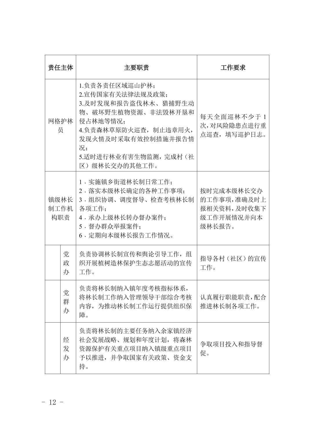
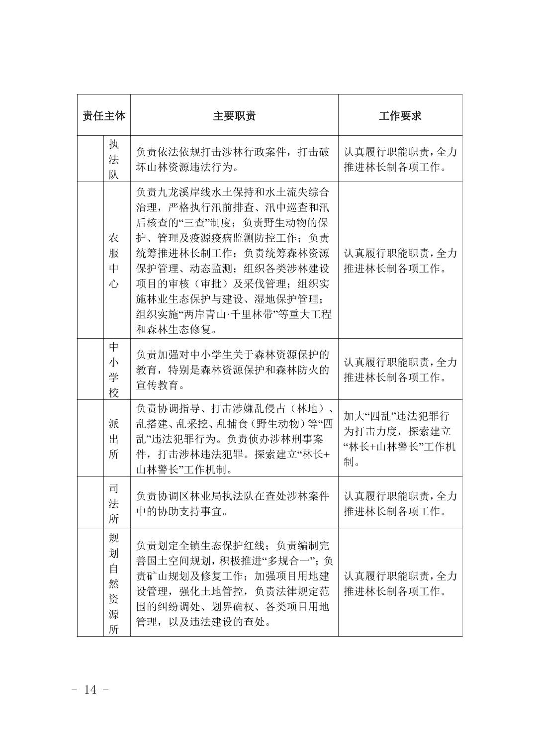
[ 索引號 ]
11500101008645890U/2022-00075
[ 發文字號 ]
余家府發〔2022〕6號
[ 主題分類 ]
林業
[ 體裁分類 ]
其他公文
[ 發布機構 ]
萬州區余家鎮
[ 有效性 ]
[ 成文日期 ]
2022-01-20
[ 發布日期 ]
2022-01-20
重慶市萬州區余家鎮人民政府 關于印發《余家鎮全面推行林長制 實施方案》的通知
重慶市萬州區余家鎮人民政府
關于印發《余家鎮全面推行林長制
實施方案》的通知
余家府發〔2022〕6號
各村(居)委會,各辦、站、所、中心、大隊,鎮屬各單位:
? ?《余家鎮全面推行林長制的實施方案》已經鎮黨委、政府同意,現印發給你們,請結合實際認真抓好貫徹落實。
重慶市萬州區余家鎮人民政府? ??
2022年1月20日? ? ? ?? ? ? ?
(此件公開發布)















?
掃一掃在手機打開當前頁面
