關于建立違背市場準入負面清單案例定期排查歸集制度及開展市場準入效能評估試點的通知
重慶市萬州區發展和改革委員會
關于建立違背市場準入負面清單案例定期排查歸集制度及開展市場準入效能評估試點的通知
?
萬州發改體改〔2021〕3號
區級有關部門:
建立市場準入效能評估制度是營商環境創新試點的一項改革任務,全市已納入國家第二批市場準入效能評估試點,按照《重慶市發展和改革委員會關于建立違背市場準入負面清單案例定期排查歸集制度及開展市場準入效能評估試點的通知》(渝發改體改〔2021〕1722號),為建立違背市場準入負面清單案例定期排查歸集制度,切實做好市場準入效能評估試點工作,現將有關事項通知如下。
?
一、建立定期排查及案例歸集制度
各部門要根據附件1明確的四類案例歸集范圍,結合執法檢查、工作督查、市場主體舉報投訴等多種渠道掌握的情況,按季度對本部門違背市場準入負面清單制度有關規定的案例進行排查、歸集,對違規事實清晰或已查實的案例,于每季度結束后2日內通過黨政內網郵箱,報送區全面實施市場準入負面清單制度工作領導小組辦公室(區發展改革委),首次報送時間為2021年12月31日,格式參照附件2。同時,各部門要建立完善市場主體對違背市場準入負面清單制度的投訴渠道和處理回應機制。
二、對市場準入效能評估指標體系研提修改意見
請各部門結合落實市場準入負面清單制度工作實際,對《市場準入效能評估指標體系(征求意見稿)》(見附件3)的科學性和可操作性進行驗證,提出修改完善意見,并就下一步市場準入效能試評估工作開展提出建議,于2021年12月31日前通過黨政內網郵箱反饋。我委將對各部門意見收集匯總上報。
三、配合開展全市試評估工作
市發展改革委將根據各區縣、各市級部門反饋意見,組織有關部門、有關專家對市場準入效能評估指標體系進一步研究論證,并按照第二批試點工作部署要求,組織開展對各區縣市場準入效能的試評估。請各部門高度重視,做好配合工作,明確1名分管負責人和1名工作聯絡員,于2021年12月31日前通過黨政內網郵箱反饋。
聯系人:周傳俊,鄧世明??聯系電話:58520028
?
附件:1.國家發展改革委關于建立違背市場準入負面清單
案例歸集和通報制度的通知
??????????2.違背市場準入負面清單案例報送格式
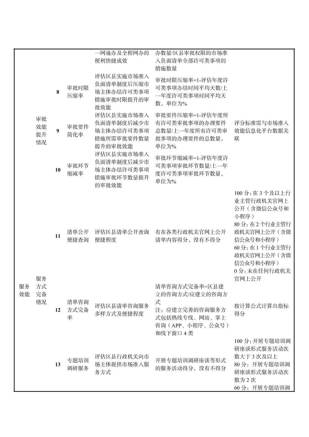
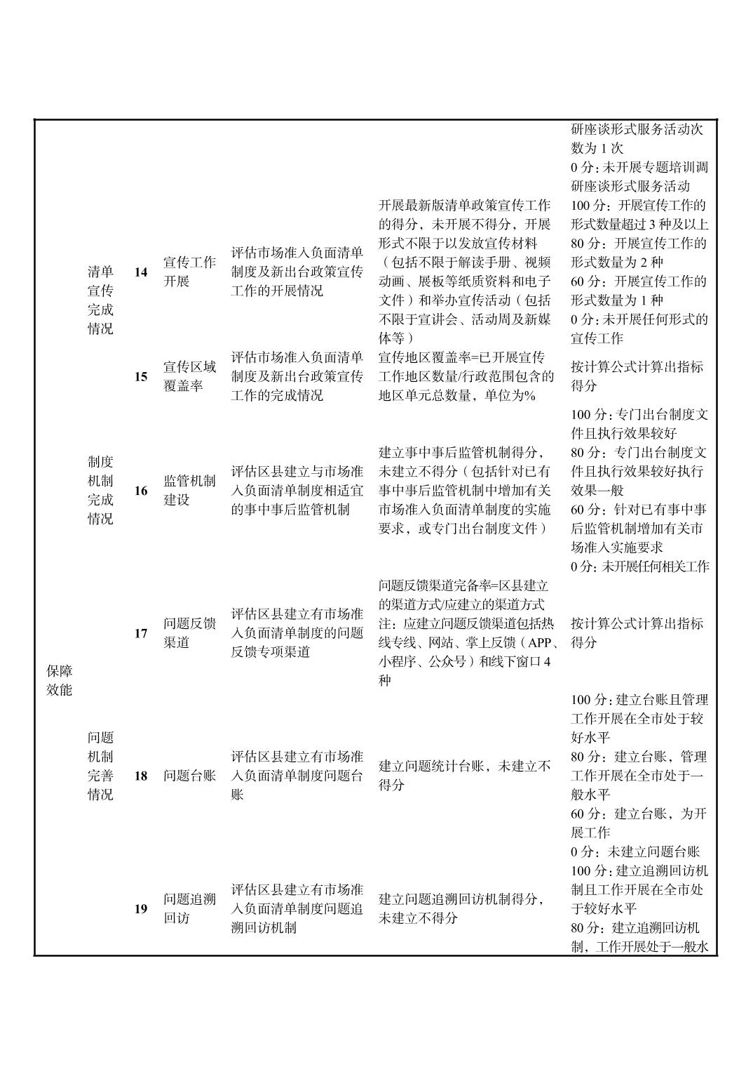
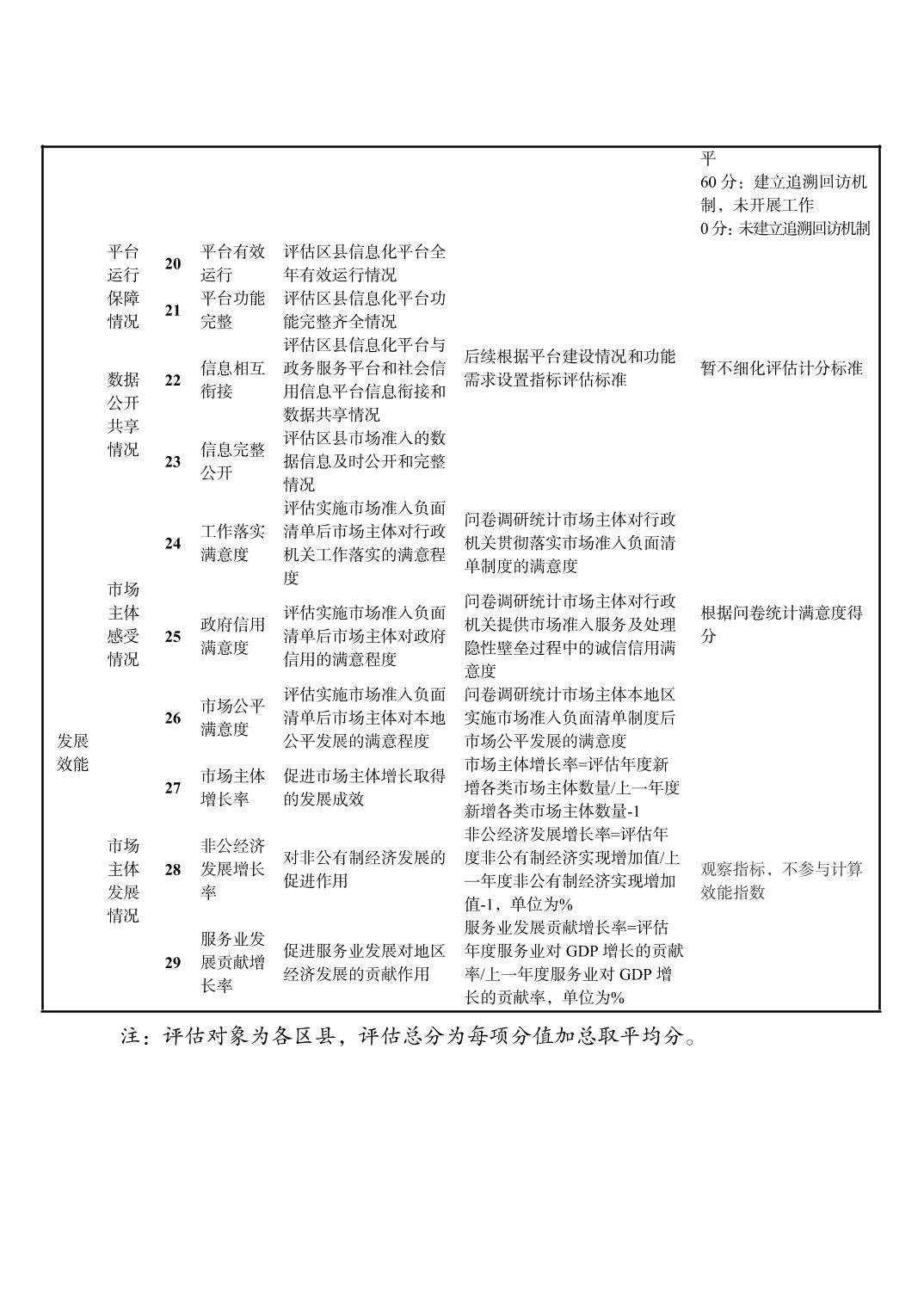
3.市場準入效能評估指標體系(征求意見稿)
4.聯系人員名單回執
????
重慶市萬州區發展和改革委員會
????????????????????????2021年12月24日
?



























掃一掃在手機打開當前頁面
